ข้อมูลบริษัท
บริษัท โรงพยาบาลไทยนครินทร์ จำกัด (มหาชน)
ประกอบกิจการสถานพยาบาลเอกชน โรงพยาบาลทั่วไปขนาดใหญ่ ให้บริการรักษาพยาบาลแก่ผู้ป่วยโดยมีแพทย์ผู้เชี่ยวชาญหลากหลายสาขา พร้อมเครื่องมืออุปกรณ์ที่ทันสมัย เปิดให้บริการตลอด 24 ชั่วโมง
เมนูนักลงทุนสัมพันธ์
ข้อมูลบริษัท
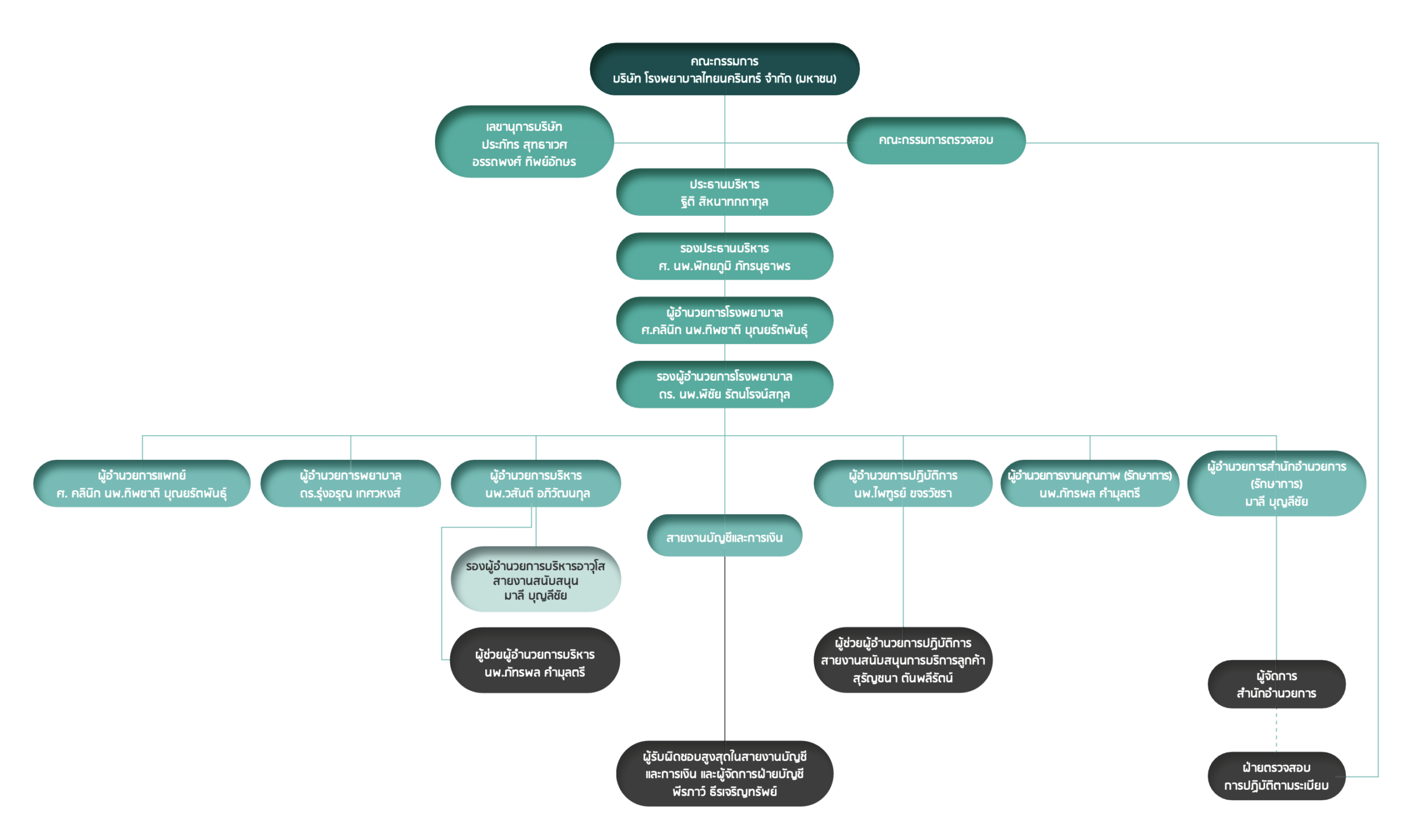
ผู้บริหารโรงพยาบาล
นายฐิติ สิหนาทกถากุล
ประธานบริหาร
ศ. นพ. พิทยภูมิ ภัทรนุธาพร
รองประธานบริหาร
ศ. คลินิก นพ. ทิพชาติ บุณยรัตพันธุ์
ผู้อำนวยการโรงพยาบาล และผู้อำนวยการแพทย์
คณะกรรมการ
นพ. เจริญ มีนสุข
ประธานกรรมการ
นายประภัทร สุทธาเวศ
กรรมการ
นพ.อาคม เชียรศิลป์
กรรมการ
นายฐิติ สิหนาทกถากุล
กรรมการ
ศ. นพ. พิทยภูมิ ภัทรนุธาพร
กรรมการ
นายทศพร สิหนาทกถากุล
กรรมการ
นพ. แดน ตันไพจิตร
กรรมการ
นายไกรศักดิ์ ขัดคำ
กรรมการ กรรมการอิสระ และ
ประธานกรรมการตรวจสอบ
ประธานกรรมการตรวจสอบ
รศ.นพ.เชิดศักดิ์ ธีระบุตร
กรรมการ กรรมการอิสระ และ
กรรมการตรวจสอบ
กรรมการตรวจสอบ
รศ.ดร.ปัญญา อิสระวรวาณิช
กรรมการ กรรมการอิสระ และ
กรรมการตรวจสอบ
กรรมการตรวจสอบ
นายวิรัตน์ ลัทธิวงศกร
กรรมการและกรรมการอิสระ